聚丙烯(PP)作为全球第二大通用塑料,其循环再生正成为破解 “白色污染” 难题的关键突破口。据统计,全球每年生产超 7000 万吨 PP 塑料,而通过高效回收再生,不仅能减少资源消耗,更能显著降低碳排放。本文将深入剖析再生 PP 的技术路径、应用场景及行业格局,揭示其在可持续发展中的重要价值。
再生 PP 由聚丙烯塑料回收、二次热塑制成,熔点约 165℃,制品可在 100℃以上消毒杀菌。化学稳定性佳,除浓硝酸外,耐多数化学试剂。经加工后,具备抗压、抗拉等机械性能,如再生 PP 板材可承重。但与全新 PP 相比,其性能受回收原料质量和次数影响,存在波动。
精密工艺流程
收集:PP 来源广泛,涵盖各类日用品、包装编织布、打包带等。收集环节需将不同来源的 PP 塑料制品集中,社区垃圾桶、工业废品站等都是常见收集点。
分选:此为关键步骤。一方面按颜色分选,不同颜色分开可提升使用价值,便于后续按需调配颜色。另一方面,利用 “沉浮法”,依据聚合物与聚丙烯密度差异,聚丙烯密度小于水,在水中会浮于表面,以此与其他塑料分离。对于浅色塑料,还可借助近红外辐射(NIR)技术和熔体流动指数进一步细分塑料种类。
清洗:去除 PP 表面油污、灰尘、杂质等污染物,防止再加工时杂质混入纤维,影响再生 PP 质量。一般通过高压水流冲洗、在清洗槽中滚轮反复清洗等方式完成。
再加工:将清洗后的 PP 制品投入挤出机,在约 240℃高温下熔融,此时氢和碳分子间的化学键变弱,PP 结构强度改变。随后将熔融材料切成小颗粒或碎片。
制成新产品:这些小颗粒或碎片常与新聚丙烯混合,制成聚丙烯纱线,进而加工成衣物、设备等产品 。

再生PP流程图
多元化再生技术
聚丙烯(PP)加工后性能改变,但废旧 PP 可通过物理加工结合化学循环、改性、直接利用等方式回收再生。
一、化学循环利用
化工厂生产 PP 产生 5% - 10% 的非结晶性无规聚丙烯(APP)副产物。APP 粘结性强,可作混凝土、沥青填充材料,或混合制成砖块、房顶材料。
二、改性利用
超市废塑料(PP)易回收,加入相扩散剂、稳定剂可改善性能。PP 使用二壬基二硫碳酰胺镍或锌作稳定剂效果佳,聚合物接枝稳定剂也可稳定混合物。
三、直接利用
英国 42 家公司年回收约 25KT PP 废料。MawrCohen lndustries 回收 PP 膜制粒料,Cookson lndustrial Materials 用 PP 电池箱制作园艺用品,环保高效。

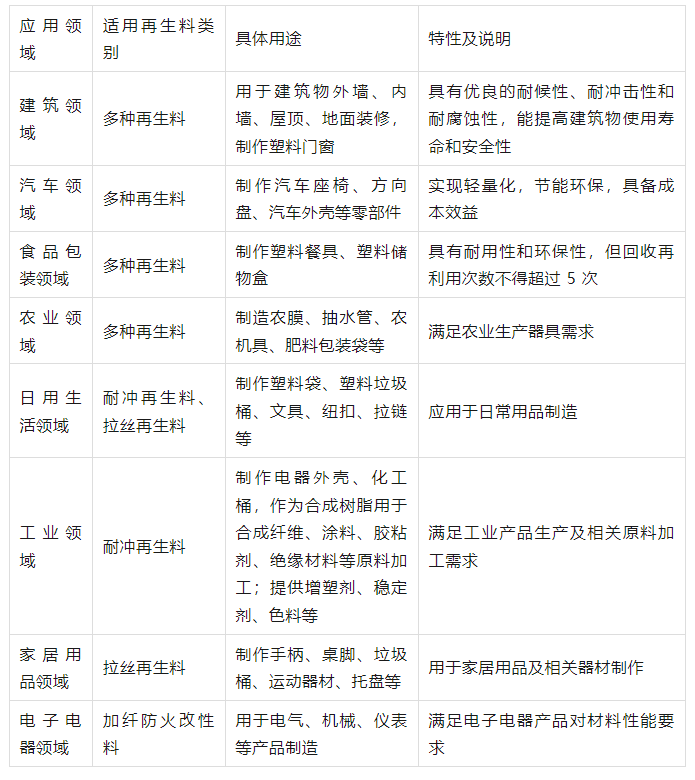
全场景渗透:再生 PP 的无限可能
再生 PP 依据物理特性和化学性能分为耐冲再生料、拉丝再生料和加纤防火改性料三大类,在不同领域有着广泛应用,具体如下:

版权与免责声明:
1、凡注明 “来源:塑库网” 的作品,如需转载或摘取,请在文章开头或结尾位置注明:内容来源于【塑库网】小程序。
2、凡注明 “来源:XXX(非塑库网)” 的作品,均转载或摘取自网络公开渠道,其目的在于传递更多的行业信息,不涉及任何商业目的和行为,我们对文中观点保持中立态度。
3、本文所转载/摘取的视频、图片、文字版权均归原作者和机构所有,如涉及侵权问题,请联系我们进行删除。