近日,国际地缘政治的“黑天鹅”再次起飞。中东局势的持续紧张,特别是霍尔木兹海峡的封锁危机,犹如在全球供应链的深水区投下了一枚重磅炸弹。对于广泛依赖高性能特种工程塑料的汽车、电子电气和家电等制造业而言,这场远在千里之外的风暴,正迅速传导至国内的车间与采购报表中。
首当其冲的,便是近年来在新能源汽车和5G通讯领域大放异彩的聚苯硫醚(PPS)材料。面对进口渠道受阻和成本的直线飙升,国内终端企业的供应链安全正面临一场严峻的“大考”。
本文将从PPS供应链逻辑出发,识图提供一个极简寻源简报,为防止今后的供应链韧性断裂,提供 PLAN B 方案。
-01-PPS会暴涨?绝非危言耸听!
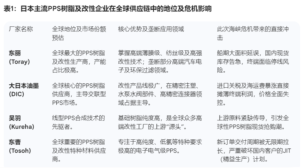
作为特种工程塑料中的“硬核”选手,PPS以其卓越的耐高温性、耐化学腐蚀性、尺寸稳定性和固有的阻燃性,被誉为“塑料黄金”。然而,长期以来,全球PPS的高端产能和核心话语权主要集中在日本企业手中。
此次霍尔木兹海峡危机,从两个致命维度直接命中了国内PPS终端客户的软肋:
- 国际原油价格波动带来的“蝴蝶效应”
霍尔木兹海峡是全球最重要的石油运输咽喉。航道受阻或风险预期增加,直接导致国际原油及大宗化工原料价格剧烈震荡。PPS的合成高度依赖基础化工原料,上游成本的暴涨迅速向下游传递,导致PPS基础树脂及改性产品的出厂价水涨船高。
- “日本依赖症”下的物流与交付断链
日本是全球高品质PPS树脂及其复合材料的核心供应地(如 Toray 东丽、DIC、Kureha吴羽),但其脆弱性也最为突出。
- 能源与原料高度依赖:日本90%左右的原油进口依赖中东,且绝大部分必须经过霍尔木兹海峡。PPS的生产原料 对二氯苯 (PDCB) 源自纯苯,而纯苯是炼油与乙烯裂解的副产物。一旦海峡封锁,日本炼油厂将因原料断供而减产,直接导致PPS单体及树脂产能停摆。
- 成本冲击: 日本电价对化石能源极为敏感。PPS生产过程中的聚合和干燥环节属于高能耗过程,能源价格飙升将使日本产PPS失去全球竞争力。
- 出口导向型风险: 日本PPS大量供应全球汽车和电子产业链。物流受阻将导致日本企业在全球供应链中的“可靠供应商”地位受损。
目前,国内众多高端制造企业(尤其是汽车零部件和精密电子制造商)使用的PPS材料,绝大多数进口自日本的主流供应商对于实行“精益生产(JIT)”和“零库存”管理的国内终端客户而言,这无异于一场灾难:有单不敢接,产线等米下锅,成本核算全面失控。
将供应链的命脉完全交托于单一进口渠道,其脆弱性在黑天鹅事件面前暴露无遗。寻找可靠、高质量的本土化替代方案,已经从“可选项”变成了生死攸关的“必选项”。
-02-本土PPS 凭什么取代日本?
危机往往是破局的催化剂。在终端客户苦苦寻找“Plan B”的当下,很多人忽略了一个事实:中国本土的PPS改性产业链,已经初步具有替代进口材料,全部本土化功能。得益于上游(如新和成等)在PPS基础树脂合成工艺上的全线贯通,国内的改性企业终于有了充足的高品质“粮草”。而客观原因,中国PPS也具有较大韧性:
- 能源供应多元化: 中国虽然也通过霍尔木兹海峡进口原油,但拥有来自俄罗斯、中亚的陆路管道,以及正在扩大的 煤化工 (Coal-to-Chemicals) 路径。部分PPS前驱体可以通过煤制苯路径生产,这在石油断供时提供了生存底线。
- 全产业链优势: 中国拥有从对二氯苯、硫化钠到PPS树脂及改性的完整本土产业链。即便进口受限,国内存量产能和战略储备可以支撑关键领域(如新能源汽车、空气过滤滤料)的一段时间运行。
- 物流压力: 中国的出口路径虽不直接依赖霍尔木兹海峡,但全球油价上涨引发的运费暴增,将严重压低国内PPS生产商的出口利润。

摆脱对单一进口渠道的依赖,将目光投向国内优质供应商,已经成为当下制造业提升供应链韧性的核心策略。
以下是目前国内在特种工程塑料及PPS改性领域表现活跃、具备成熟替代方案的主流代表企业盘点(排名不分先后):
金发科技:以“巨无霸”产能稳住通用大盘
在汽车电子和家电结构件等对PPS需求量巨大的领域,金发凭借其全系列增强、阻燃PPS的庞大产能与规模优势,在数波进口材料交期延误或断供的危机中,成功为国内多家头部主机厂和家电巨头提供了关键的“规模化保供”,其稳定的批次质量成为了通用特种材料的一块压舱石。
沃特股份:在5G高频通讯的“无人区”突围
过去,高频高速场景下的低介电PPS几乎是进口材料的天下。沃特股份近年来精准切入这一细分赛道,其研发的低介电/高频PPS材料,成功打入了5G通讯基站、高频天线振子等对电性能和信号传输要求极度苛刻的供应链,切实打破了外企在此类高端细分市场的技术封锁。
锦湖日丽:以“场景化特性定制”攻克高难度替代
区别于传统材料企业“有什么卖什么”树脂分类的模式,锦湖日丽走的是一条贴近痛点的“场景化特性定制”路线。例如,在要求极为苛刻的新能源汽车热管理系统(如水阀/水泵)中,锦湖日丽凭借高强耐水解PPS方案,直接对标并成功替代了长期垄断该领域的日本老牌牌号;同时在精密电子领域,以超高流动且低翘曲的定制方案攻克了薄壁连接器的成型难题。这种极强的“联合研发(JDA)”能力,帮助终端客户实现了无缝、低风险的国产切换。
以锦湖日丽为例,目前在很多行业已成功替代进口料,我们不妨对比一下:
小结
当然,选材不是简单的牌号比对。面对复杂的国产牌号,终端客户应根据具体的应用场景痛点进行选型。对于大宗通用与基础结构件(如传统家电骨架、常规工业泵阀接插件),由于需求量大且对价格极其敏感,核心痛点在于断供引发的大规模停线。因此,选型应优先锁定“规模化保供型巨头”(如金发科技),重点考察其基础树脂及改性产能基数、历史交期稳定性以及跨区域的物流调配能力。
对于特种前沿与单一性能极限应用(如5G基站天线振子、特种射频连接器),技术壁垒极高,往往对介电常数、高频损耗等特定指标有极致要求。此时应瞄准“细分赛道特长生”(如沃特股份),核心考察该特定性能的实测数据、企业专利布局以及行业头部客户的真实背书。
而在替代难度最大的复杂环境与高精密定制件(如新能源车热管理水泵/水阀、超薄壁电子连接器)领域,运行环境严苛且对尺寸稳定性和成型工艺(防翘曲、高流动等)要求极高,单纯的物性表根本无法反映真实成型效果。这类场景必须寻找“场景定制与JDA(联合研发)先锋”(如锦湖日丽)。选型的关键在于评估其深度改性配方底蕴、模流分析与开模试模的“陪跑能力”,以及敏捷响应与定制化调参的服务深度。